Tuto
ria
Inicio
Tueri OS
Sistemas
Equipo
Coordinador
Tutoriales
Contacto
Paginas
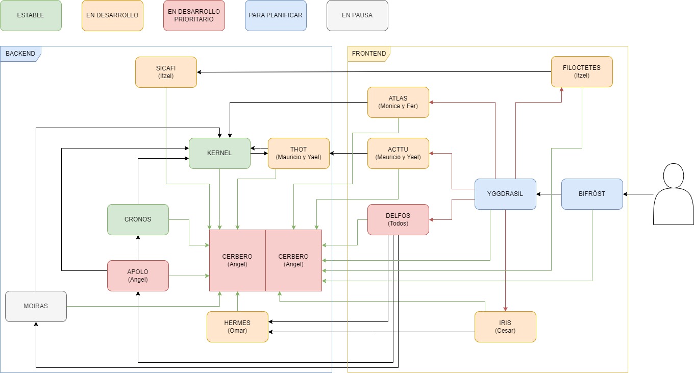
Mapa merodeador
Tutoriales
Apendice
Animación
Tueri OS
radiografia